烈士褒扬表彰、奖励
设定依据
【规范性文件】《烈士褒扬条例》(国务院令第601号)第七条。第七条对在烈士褒扬工作中做出显著成绩的单位和个人,按照国家有关规定给予表彰、奖励。
申请材料目录
(一)身份证
(二)户口本
(三)烈士证
办结时限
法定办结时限:365个工作日
承诺办结时限:365个工作日
收费依据和标准
不收费
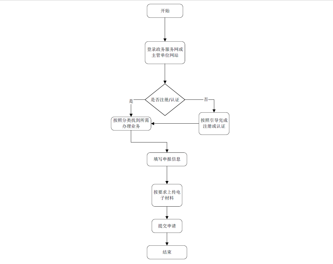
办理方式
网上受理、现场办理
结果送达
现场办结
咨询途径
0997-2221751
监督投诉渠道
0997-2516029
办理地址和时间
办理地点:阿克苏市行政服务中心2号楼三楼市退役军人事务局
办理时间:夏季:上午10:00-14:00 下午16:00-20:00
冬季:上午10:00-14:00 下午15:30-19:30
